Üye İşlemleri
Tescil
Laboratuvar
Bültenler
Haberler
Duyurular
Projeler
KVKK
İletişim
Çözüm Merkezi
TR
EN
Anasayfa
Kurumsal
Organizasyon
Bilgi Bankası
Hizmetler
Ne Aramak İstiyorsunuz?
Üye Girişi
Online İşlemler
Anasayfa
Kurumsal
Organizasyon
Bilgi Bankası
Hizmetler
Üye İşlemleri
Tescil
Laboratuvar
Bültenler
Haberler
Duyurular
Projeler
KVKK
İletişim
Çözüm Merkezi
Online İşlemler
TR
EN
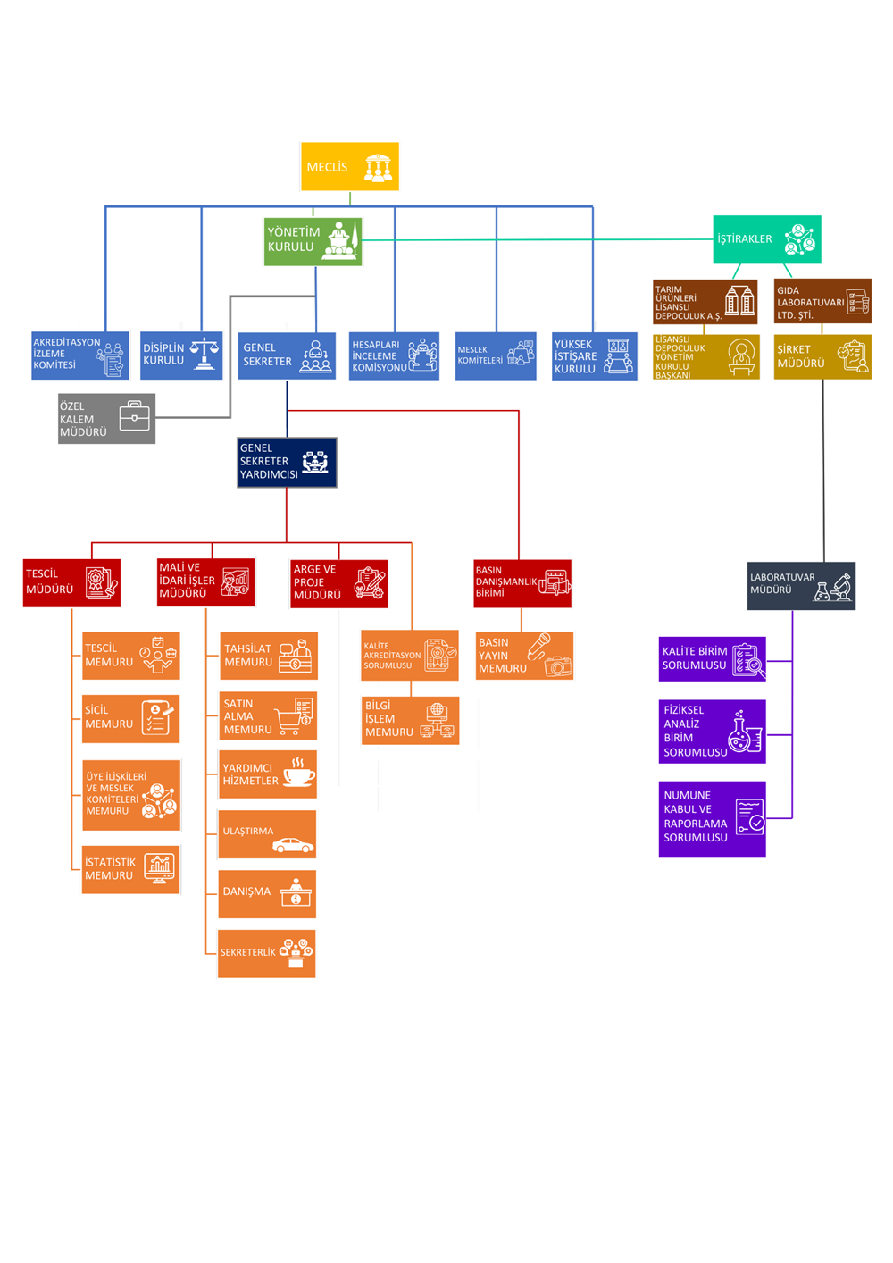
Organizasyon Şeması
10 Ağustos 2024
Kurumsal
WhatsApp icon
Whatsapp Hattı